3月18日,贝壳控股有限公司(简称“贝壳”)发布2024年第四季度及全年财务业绩称,2024年贝壳实现净收入935亿元,同比增长20.2%;经调整净利润为72...
3月18日,贝壳控股有限公司(简称“贝壳”)发布2024年第四季度及全年财务业绩称,2024年贝壳实现净收入935亿元,同比增长20.2%;经调整净利润为72...
3月15日,广东3·15消费维权打假论坛在广州白云国际会议中心隆重举行。作为定制家居行业的唯一代表,索菲亚家居获得“3・15 放心消费品牌”与“3・15 优质企...
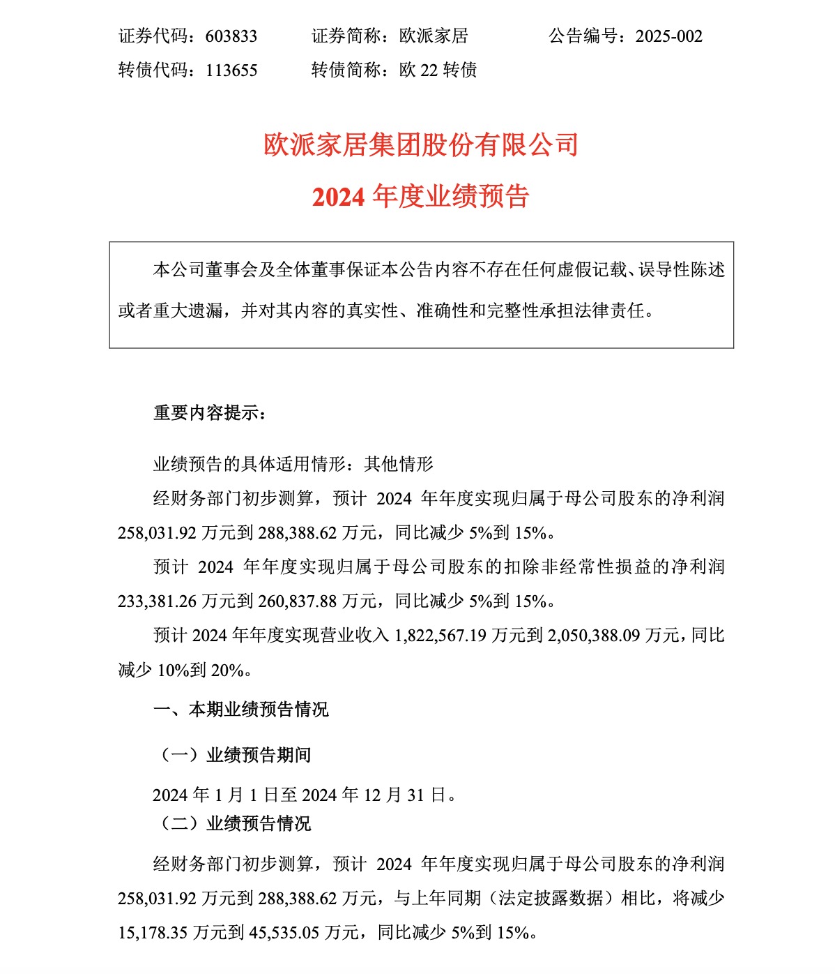
1月17晚,欧派家居集团股份有限公司(简称“欧派家居”)发布2024年度业绩预告称,经财务部门初步测算,欧派家居预计2024年实现营业收入182.26亿元 -...
3月12日晚间,东方雨虹发布《关于调整2024年度利润分配预案的公告》,拟向全体股东每10股派发现金红利9.25元,共计派发现金红利22.09亿元,并将考虑推...
3月26日,顾家家居“惠民焕新工程”全国线上启动大会隆重举行。会上惠民焕新工程活动正式启动,强调厂商一体,在保障经销商稳健盈利的基础上,以实力卷品质,对内提效降...
2月29日,顾家家居股份有限公司(以下简称“顾家家居”)整家大会暨春季新品发布会于杭州国际博览中心隆重举行。会上,顾家家居明确了将持续深化一体化整家战略,通过对...
12月5日上午,北京广播电视台2025年广播广告代理公司授权仪式暨广播资源推介大会隆重召开。会上,北京全包圆家居装饰有限公司凭借其品牌美誉度、市场认可度、企业诚...

















