7月1日起实施新规:多类家居建材产品将强制执行3C认证,未达标将被禁售
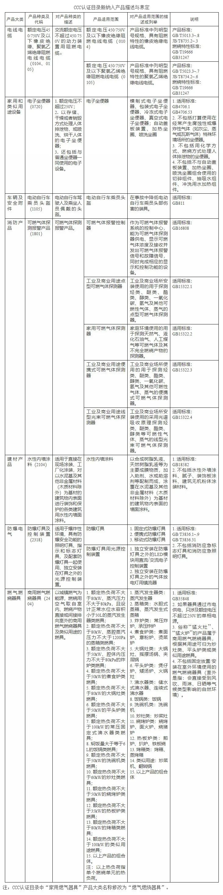
根据国家市场监管总局发布的2024年第9号公告,自2025年7月1日起,包括商用燃气燃烧器具、阻燃电线电缆、电子坐便器、可燃气体探测报警产品、水性内墙涂料等多类家居建材产品,将被正式纳入强制性产品认证(CCC认证)管理。届时,所有涉及的产品须经过3C认证并明确标注认证标志后,方可出厂、销售、进口以及在其他经营活动中使用。这标志着国家对家居建材产品安全监管进入更严格阶段,也意味着市场准入门槛整体抬升。

业内人士指出,此次公告明确涉及的多个品类均为家居生活及建筑装修中的高频使用产品,与居民日常生活息息相关。如阻燃电线电缆直接关系家居安全;电子坐便器则代表智能卫浴的安全与品质;水性内墙涂料则与室内空气质量密切相关。这些领域过去市场准入门槛相对较低,不少中小企业凭借低价优势迅速扩张,但在产品质量与安全性方面的不足也时有暴露。此次实施3C强制认证,将有效提高产品进入市场的质量门槛,推动企业主动提升产品品质与安全性能。
行业普遍认为,新规落地将重塑家居建材行业的竞争逻辑。未来,企业能否在市场中立足,关键不再是价格高低,而在于是否具备稳定的产品品质、完善的合规体系和通过认证的能力。
站内精华
            
                专栏
                
            
            
         












