快讯|东方雨虹预计2023上半年净利润为13.05亿元-14.01亿元,同比增长35%-45%
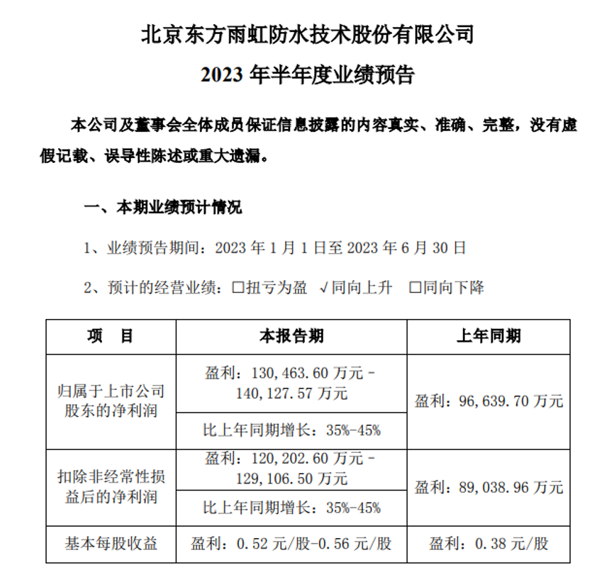
7月6日,东方雨虹披露了2023年半年度业绩预告。报告期内,东方雨虹预计归母净利润13.05亿元至14.01亿元,较上年同期9.66亿元,预期增长35%-45%。
对于利润大增的原因,东方雨虹称报告期内整体生产、经营情况良好,市场份额进一步提升,防水产品销量与去年同期相比实现一定的增长。同时,以民建集团为代表的零售业务保持较快增长,以砂浆粉料为代表的非防水业务积极利用依托于防水主业多年积累的客户资源、销售渠道的协同性及良好的品牌影响力,亦保持较快增长,从而带动营业收入实现增长;此外,部分原材料成本与去年同期相比有一定程度的下降,叠加C端零售业务占比进一步提升,使得毛利率与去年同期相比得到改善。
Tags
排行榜
站内精华
专栏












